近日,我院魏琮教授课题组在Nature Communications上发表了题为“Genome degradation results in nested symbiosis and endosymbiont replacement in cicadas”的研究论文。该研究揭示了半翅目(Hemiptera)蝉科(Cicadidae)昆虫与共生菌的协同演化历史及相关机制,并在描绘共生菌演替过程中可能发生的一系列晚期演化场景的同时,为动物体内部分细胞器的早期内共生菌起源说提供了新证据,也为进一步深入解析刺吸式植食性昆虫多样性分化及其与共生菌的协同演化机制提供了新信息。我院博士研究生周金瑞为该论文第一作者,魏琮教授为通讯作者。
在漫长自然演化过程中,许多昆虫都与微生物建立了密切的共生关系。这些共生关系使昆虫纲很多类群可以利用更多食物资源,扩展并适应更广泛的生态位,这些类群的物种分化也随之激增。此外,很多昆虫都进化出了独特的含菌器官来容纳共生菌,而招募新共生菌也成为它们摆脱对原有低效能共生菌依赖的关键策略之一。然而,共生菌与宿主共生关系的衰减及最终消解却极难确定,相关的共生菌演替机制更难解析。
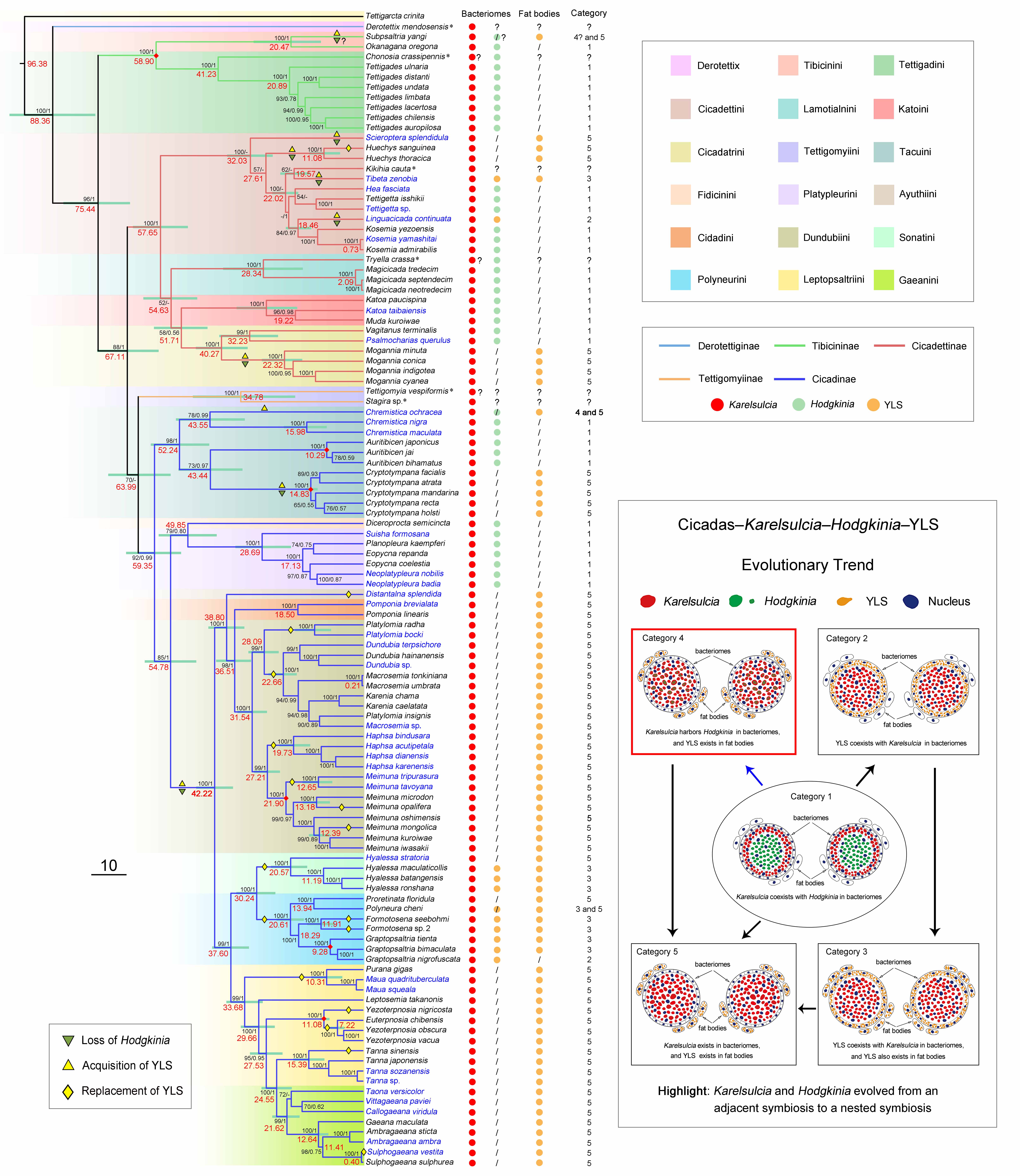
该研究通过超微结构比较观察、比较基因组分析、分歧时间估算及共系统发育分析等方法,重建了5亚科133种蝉的贮菌体和脂肪体专性共生细菌丢失及共生真菌同步获得的进化模式与后果。研究表明,蝉科昆虫体内的专性共生菌Hodgkinia基因组衰减可能导致两种专性共生细菌(Karelsulcia和Hodgkinia)由原先的相邻共生转变为嵌套共生(后者转移至前者细胞内生存),且最终导致一些宿主个体的Hodgkinia被新招募的共生真菌(YLS)取代。Hodgkinia和Karelsulcia这两种古老细菌的系统发育关系均与宿主昆虫系统发育关系高度吻合,表明它们都与宿主存在紧密的协同演化关系。
新的共系统发育分析揭示,Hodgkinia在感染蝉的共同祖先后与宿主一起协同分化,但随后在某些宿主中分别被YLS取代,这些新获得的YLS又继续与宿主发生协同分化(直至被其他YLS或线虫草属真菌替代)。在所有已调查的蝉科昆虫中,Hodgkinia丢失事件至少独立发生过8次,而YLS被其他线虫草属真菌或YLS重新替换的事件至少发生了17次。系统发育分析显示,与蝉科昆虫相关的YLS形成一个单系群,它们均属于肉座菌目线虫草科线虫草属。蝉科昆虫对新共生菌的不断招募及相关共生菌的不断替代,应与该科昆虫特殊的生活周期密切相关——蝉科昆虫的幼体(若虫)长期在地下营隐蔽生活(最长可达17年之久),而成虫则面营开放生活、但发生期非常短暂(一般仅2~3周)——土壤环境易(便)于它们在个体发育中反复感染或招募微生物,并与之逐步建立共生关系。
该研究揭示了Hodgkinia和Karelsulcia这两种共生细菌能与一种YLS同时共存于某些蝉的含菌器官中——首次证实一个极晚期的、仍在进行的共生菌替换阶段(过程)。分布于中国南方的安蝉(Chremistica ochracea)招募了新的YLS;但在部分个体中,基因组极度衰减的Hodgkinia仍零星定殖在贮菌体中,且与共生伙伴Karelsulcia由原来在贮菌体小球中的“邻居共生”转变为“嵌套式”共生——Hodgkinia都定殖在了Karelsulcia的细胞质中。这两种共生细菌的物理融合可为基因组极度衰减的Hodgkinia提供庇护所,延缓被新招募的YLS替换的进程。
此外,透射电子显微镜观察表明,安蝉体内的Hodgkinia细胞无明显包膜结构——与其他蝉科昆虫的Hodgkinia显著不同。基因组分析也表明,安蝉的Hodgkinia基因组中参与合成脂多糖、肽聚糖、磷脂及其他细菌细胞包膜组分的基因几乎完全丧失,为宿主提供相应营养物质的能力显著退化;而新获得的类酵母共生真菌(YLS)线粒体基因组在核糖体rRNA区域只保留了1个长度为197 bp的内含子(蛋白质编码基因内含子全部丢失)。这表明线虫草属真菌基因组的大小和内含子丰度与其生活状态(自由生活或宿主体内共生)密切相关——与宿主共生关系的建立会驱动其线粒体基因组发生内含子不断丢失。

蝉科昆虫与专性共生菌的协同演化历史
我院博士研究生张闻哲、已毕业博士黄智、已毕业硕士郭琼和韩小虹参与了该项研究,美国伊利诺伊大学香槟分校Christopher H. Dietrich教授也为该研究做出了重要贡献。在读博士生张钧儒等在标本采集和鉴定方面提供了大力帮助。色情片 科技创新与人才培养平台、作物抗逆与高效生产全国重点实验室、生命科学大型仪器共享平台的老师为本研究提供了技术支持。色情片 曹阳慧教授、南京农业大学张峰教授、波兰雅盖隆大学(Jagiellonian University)的Piotr Łukasik教授和美国康涅狄格大学(University of Connecticut)的Chris Simon教授为本研究提供了宝贵建议。该研究得到国家自然科学基金面上项目(32270496、32070476)资助。
全文链接:
编辑:刘小凤
审核:赵 磊